办公室(党委巡察办)
搜索
学校首页
部门首页
部门科室
科室人员
秘书科
信息科
巡察科
机要科
督查科
综合科
法律事务科
乡村振兴帮扶项目科
办事指南
公章用印
接待信访
会议管理
公文办理
信息工作
督查督办
法律事务
定点帮扶
巡视巡察
规章制度
学习园地
理论学习
政策文件
审核评估
工作动态
通知公告
重要新闻
当前所在位置:
部门首页
>
规章制度
>
正文
规章制度
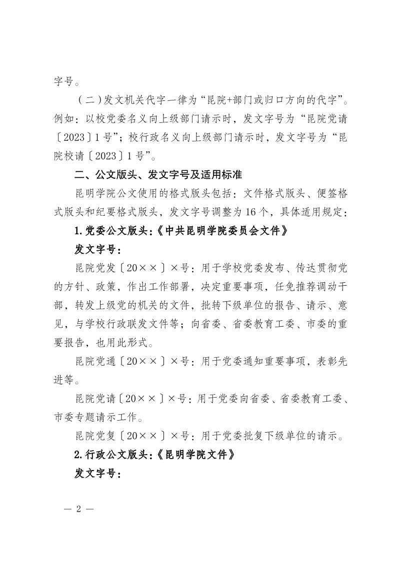
昆明学院办公室关于进一步明确昆明学院公文版头、发文字号及适用标准的通知
发布时间:2024年11月01日 15:42 浏览数:
上一篇:
中共昆明学院委员会关于印发《中共昆明学院委员会巡察工作实施细则(修订)》的通知
下一篇:
昆明学院办公室关于印发《昆明学院公文处理办法》的通知